Логотип сайта

ТОВ "Стенд"

г.Київ,Героїв Сталінграду,12-К,
тел: 044 468-98-14
моб: 067 249-45-37

 REHAU
Металопластикові вікна у Києві Mail Замовити замірника
 
»Головна  

Вибір фурнітури для вікон ПВХ.

^ Наверх   Типи відкривання.
  Фурнітура SIEGENIA.
  Регулювання вікон.
    Сучасне пластикові вікна неможливо використовувати без фурнітури. Терміни експлуатації вікон знаходяться в прямій залежності від якості фурнітури, використаної при їх виробництві. На сьогоднішній день можна знайти безліч різних виробників фурнітури. Але не забувайте, що дешевий товар не буде ні добротним, ні довговічним. Погана якість недорогих поворотних механізмів, створених з неякісних матеріалів, швидше за все вже протягом найближчого часу після установки доставить вам масу прикрощів. Починаються проблеми з заклинювання вікон, а пізніше можливо і блокування відкриття, тобто вікно просто «застигне» у відкритому стані. Влітку це, звичайно, не так страшно, як морозною зимою.
    Що ж собою являє фурнітура? - це дуже складна конструкція, яка може складатися з величезної кількості механізмів, які складають єдину систему або комплекс за допомогою якого ваше вікно буде легко закриватися і відкриватися, а так само щільно притискатися до рами. Всі дані дії з вікном повторюються щодня і по кілька разів, і неякісна фурнітура швидко вийде з ладу, тому вибираємо виключно якість, а не дешеву підробку.
    Загалом вся схема роботи фурнітури полягає в тому, щоб від ручки передати тягу до точок притиску і запірним механізмам. Тому, перше що ви напевне повинні врахувати при виборі фурнітури - це матеріал з якого вона виготовлена. Це повинна бути саме сталь і ніщо інше. Такий матеріал, як сталь давно зарекомендував себе на ринку, так як деталі з неї більш ніж міцні і фурнітура буде тривалий час вам служити без проблем. Тому можна зробити висновок, що вибирати фурнітуру необхідно ту, елементи якої зроблені виключно зі сталі.
    На наші вікна ми встановлюємо фурнітуру SIEGENIA Favorit німецького виробника.
.

    Основні типи відкриття вікон.
   Фурнітура може забезпечити Вам кілька стандартних схем відчинення вікна:
    1. Класична поворотна схема забезпечить Вам повне відкривання стулки у вертикальному положенні. Таку фурнітуру на нашому виробництві застосовуємо дуже рідко - тільки у вікнах, які знаходяться всередині приміщення або на великих балконних дверях.
    2. В даний час найбільшою популярністю користується поворотно-відкидна схема. При такій схемі відкривання Ви можете, як повністю відкрити стулку вікна, так і відкрити фрамугу тільки у верхній половині.
    3. Відкидну схему використовують там де не потрібне повне відчинення стулки або стулка ширше ніж вишче, якщо Вам необхідно провітрити приміщення в дощову погоду і в снігопад, не допускаючи попадання снігу і крапель дощу в кімнату.
    4. Дещо рідше можна зустріти ще два типи фурнітури - відкидна-розсувний (використовується при склінні балконів) і зсувних-складаний (застосовуваний для збірки перегородок в службових приміщеннях).


    Фурнитура SIEGENIA Favorit.
    Сучасна віконна фурнітура концерну Siegeniа- Aubi системи Siegenia Favorit Si- Line забезпечує не тільки просте відкривання і закривання стулки вікна, але також надійність і безпеку. Фурнітура Siegenia Favorit Si-Line проводиться тільки в Німеччині і славиться своїм істинно німецькою якістю.
    Переваги фурнітури Siegenia:
Віконна фурнітура Siegenia використовує деталі з покриттям з особливого сплаву титану і срібла, що максимально збільшує термін її служби і захищає від корозії. Фурнітура сертифікована за стандартом DIN ISO 9001, що є гарантією якості з виробництва вікон ПВХ і експлуатацією замовниками. Функціональність Siegenia Favorit дозволяє змінювати рівномірність притиску стулок до рами в віконних блоках по всьому периметру, що, в свою чергу, покращує звуко- і теплоізоляцію. Завдяки модульності - має можливість доукомплектації фурнітурними елементами для реалізації додаткових опцій.
Можна збільшити клас взломостойкості, що додатково захистить вікна ПВХ від злому. Модульна функціональність допомагає реалізувати різні рішення в арочних і трапецієвидних вікнах.
Щоб уникнути провисання Favorit комплектується унікальним мініатюрним роликовим мікроліфтом, приподнимающим стулку. Унікальність мікроліфта в тому, що він функціонує при двох положеннях стулки - поворотному і відкидному.
Для запобігання випадкового випадання з ножиць в базовій комплектації передбачена установка блокіратора помилкового дії.
Дозволяє реалізувати режим «зимового провітрювання», коли ручка відкривання повернута вгору на 45 °. Цей режим забезпечує доступ повітря в приміщення, уникаючи при цьому протягів, і допомагає попередити запотівання скла.
Петльова група оснащена штифтами, які входять в армування і запобігають провисання стулки.
Полімерні втулки виключають знос петель через тертя металу об метал і створюють гальмуючий ефект при відкриванні-закриванні вікна.
Механізм дотяжки стулки, інтегрований в «ножицях», полегшує закривання високих стулок


    Регулювання вікна,
а точніше, регулювання віконної фурнітури виконуеться майстром та необхідна коли:

провисла віконна стулка - при відкритті та закритті стулка чіпляє елементи фурнітури або віконну раму
необхідно відрегулювати притиск стулки до рами - стулка недостатньо щільно прилягає до рами, з вікна дме.
    Як що вікна стоїть на гарантийному обслуговуванні, всі роботи з регулювання виконуються безкоштовно.
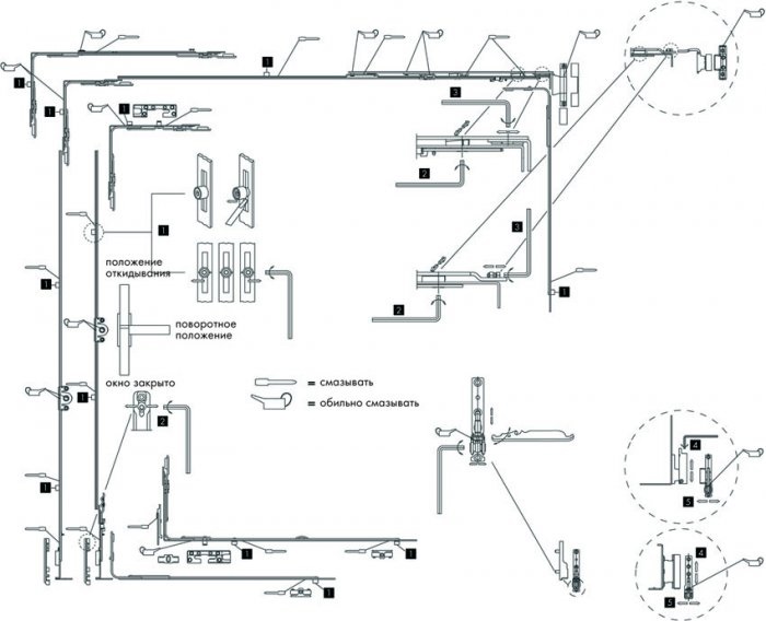
    Періодично, одного разу на рік фурнітуру треба змащувати, схема змащування вказана нижче. Ця робота виконується самостійно.

    Схема змащування та регулювання фурнітури.

»Калькулятор вікон   
» Замовнику   
  * Як обрати вікно
  * Для чого міняти вікна
  * З чого складається вікно
  * З чого складається якість      REHAU
  * Системи профілів      REHAU
  * Ламіновані, лаковані профіля
  * Склопакети, тонування,      шпроси
  * Про фурнітуру
  * Правільний монтаж
  * Підвіконня та відлив
  * Доборні профілі
  * Монтаж в дерев'яних      домах
  * Конденсат на вікнах
  * ПВХ вікна та екологія,      міфи
  * Догляд за вікнами
  * Найчастіші запитання
»Про нас  
 
Головна Калькулятор вікон Замовнику Про нас
© 2016 г. Ромов Олег cпециально для ООО"Стенд"